Скачать
презентацию
<<  Схемы превращений Неразрывность окислительно-восстановительного процесса  >>
Составьте молекулярное уравнение

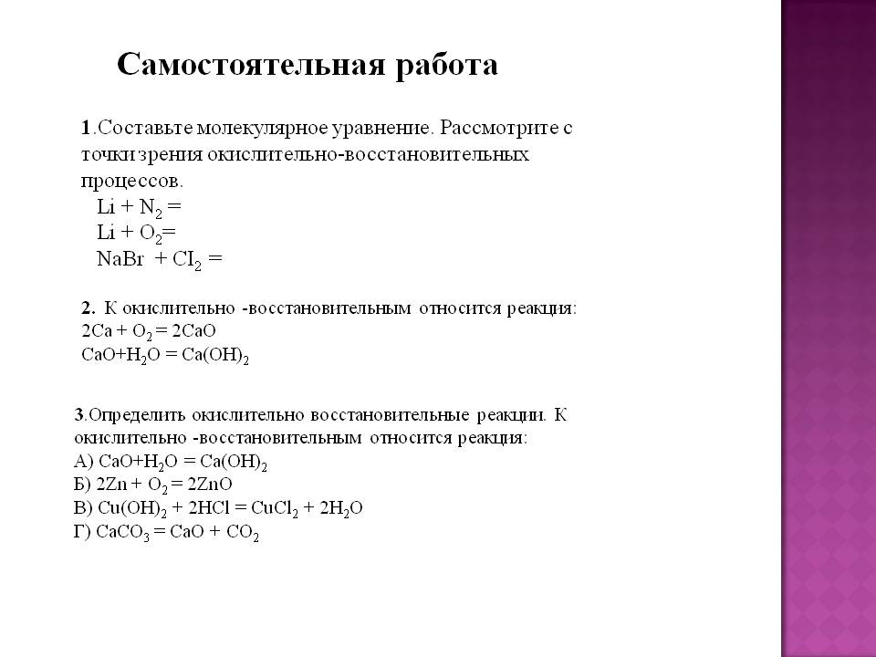
Самостоятельная работа. 1.Составьте молекулярное уравнение. Рассмотрите с точки зрения окислительно-восстановительных процессов. Li + N2 = Li + O2= NaBr + CI2 =. 2. К окислительно -восстановительным относится реакция: 2Са + O2 = 2СаO CaO+H2O = Ca(OH)2. 3.Определить окислительно восстановительные реакции. К окислительно -восстановительным относится реакция: А) CaO+H2O = Ca(OH)2 Б) 2Zn + O2 = 2ZnO В) Cu(OH)2 + 2HCl = CuCl2 + 2H2O Г) CaCO3 = CaO + CO2.

Слайд 17 из презентации «Схемы окислительно-восстановительных реакций». Размер архива с презентацией 103 КБ.

Скачать презентацию

Химия 9 класс

краткое содержание других презентаций

«Характеристика алюминия» - Содержание в земной коре. Характеристика. Нахождение в природе. Физические свойства. Период открытия алюминия. Степень окисления. Применение. Алюминий. Из истории открытия. Получение. Название элемента. Электрохимический ряд напряжений. Снять оксидную пленку. Металл. Периодическая система.

«Элемент йод» - Применение. Положение в Периодической Системе. Химические свойства. Получение. Физические свойства. Йод. Йодоводород. Моль. Открытие и нахождение в природе. Сравнить по уравнению.

«Основные соединения серы» - Геохимик. Сероводородная кислота. Определите степени окисления элементов в соединениях. Сернистая кислота. Последний день Помпеи. Cоединения серы и их значение. Качественная реакция на сульфид-ион. Кислотный оксид. Качественная реакция на сульфит-ион. Свойства веществ. Низшая степень окисления. Проверь себя. Реакция взаимодействия. Гидросульфиды. Сероводород в Чёрном море. Восстановитель. Реакция взаимодействия с кислородом.

«Углерод, соединения углерода» - Жесткость воды и способы ее устранения. Значение углерода. Сталактиты и сталагмиты. Кристаллическая решетка алмаза. Алгоритм работы в парах сменного состава. Изделия из графита. Вопросник. Изделия из алмаза. Кристаллическая решетка графита. Применение соединений углерода: углекислый газ. Молекула ДНК. Буры и сверла. Последствия использования жесткой воды. Устранение жесткости воды. Применение соединений углерода: углекислый газ.

«Круговорот азота» - Сущность процесса нитрификации. Окисление аммиака и нитритов. Нитрификация. Богатые белками части растений. Денитрификация. Круговорот азота. Ряд замкнутых взаимосвязанных путей. Вовлечение в круговорот. Пример саморегулирующегося цикла. Биохимические процессы. Аммонификация. Фиксация атмосферного азота.

«Бутлеров» - Значение для становления теории. Идеи теории химического строения. Чистополь. А.М.Бутлеров. Дом тещи. Александр Михайлович Бутлеров. Биография. Явление изомерии. Бенгальские огни. Внес большой вклад в развитие садоводства. Борьба за признание. Научный вклад.

Всего в теме «Химия 9 класс» 94 презентации
5klass.net > Химия 9 класс > Схемы окислительно-восстановительных реакций > Слайд 17