Скачать
презентацию
<<  Середина C отрезка AB Воспользуемся равенствами  >>
Найдите координаты точек

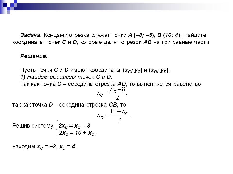
Задача. Концами отрезка служат точки A (–8; –5), B (10; 4). Найдите координаты точек C и D, которые делят отрезок AB на три равные части. Решение. Пусть точки C и D имеют координаты (xC; yC) и (xD; yD). 1) Найдем абсциссы точек C и D. Так как точка C – середина отрезка AD, то выполняется равенство так как точка D – середина отрезка CB, то Решив систему 2xC = xD – 8, 2xD = 10 + xC , находим xC = –2, xD = 4.

Слайд 20 из презентации ««Метод координат» 9 класс». Размер архива с презентацией 172 КБ.

Скачать презентацию

Геометрия 9 класс

краткое содержание других презентаций

«Задания на определение координат» - Вычислите длину вектора. Координаты середины отрезка. Вычисление расстояния между двумя точками. Заполните пропуски. Найдите координаты точки С. Найдите расстояние между точками А и В. Определите координаты векторов. Вычислите координаты точки Е. Простейшие задачи в координатах. Проверьте свои ответы. Вычисление длины вектора.

«Решение треугольников» - Найди ошибку. Сумма углов треугольника. Теорема косинусов. Решаем задачу. Применим теорему косинусов. Решение данных задач. Три задачи на решение треугольника. Примеры задач. Значения углов. Памятка. Тест на определение истинности (ложности) утверждения. Решение треугольника по двум сторонам и углу между ними. Найдём неизвестный угол. Теорема синусов. Психологическая разминка. Договоримся. Решение треугольника по стороне и прилежащим к ней углам.

««Скалярное произведение векторов» геометрия» - Назвать векторы, коллинеарные вектору. Таблица значений для углов, равных 300, 450, 600. Скалярное произведение векторов и его применение в геометрических задачах. Квадрат стороны треугольника. Скалярное произведение векторов. Отдых для глаз. Найдите площадь равнобедренного треугольника. Заполните пропуски, чтобы получилось верное высказывание. Формулы приведения. С какой скоростью и под каким углом к меридиану будет лететь вертолет.

«Метод золотого сечения» - Золотое сечение в фотографии. Кадр смотрится выигрышней, если разместить композицию или объект не в центре кадра. Золотое сечение в скульптуре. Определение. Широкие плечи почти равны высоте туловища. Часть тела среднего ученика класса. Портретная съемка. Композиционное правило золотого сечения. Золотая пропорция в человеческом теле. Золотая пропорция – гармония и красота. Холст, на котором написана «Тайная вечеря» Сальвадора Дали.

««Уравнение окружности» 9 класс» - Начало координат. Запишите формулу. Вывод формулы. Окружность. Центр окружности. Найдите координаты центра и радиус. Работа в группах. Построить по полученным данным окружности в тетради. Цели урока. Постройте в тетради окружности, заданные уравнениями. Заполните таблицу. Составьте уравнение окружности с центром. Составить уравнение окружности. Координаты центра. Уравнение окружности. Координаты точки окружности.

«Старинные задачи» - Разделить прямой угол на три равные части. Старинные задачи. Треугольник. Задачи Вавилона. Задача Архимеда. Задачи Аполлония. Задачи Евклида. Произвольный угол. Произведение полусумм противоположных сторон. Каждый круг равновелик прямоугольному треугольнику. В данный круг вписать треугольник.

Всего в теме «Геометрия 9 класс» 54 презентации
5klass.net > Геометрия 9 класс > «Метод координат» 9 класс > Слайд 20