Скачать
презентацию
<<  Задача №4 Задача №6  >>
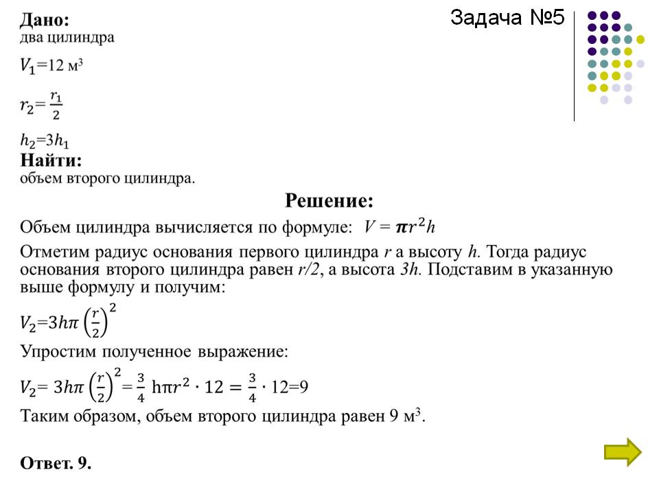
Задача №5
Задача №5. .

Слайд 49 из презентации «Геометрические задачи в ЕГЭ». Размер архива с презентацией 2070 КБ.

Скачать презентацию

Геометрия 11 класс

краткое содержание других презентаций

««Задачи по геометрии» 11 класс» - Выясним положение центра вписанной сферы в общем случае. Каким свойством должна обладать прямая призма. В правильную четырехугольную усеченную пирамиду можно вписать сферу. Выносные чертежи. Около треугольной призмы описана сфера, центр которой лежит вне призмы. Многогранники, описанные около шара. Призма. Можно ли описать сферу около цилиндра. Ответим устно. Комбинация шара с круглыми телами. Следствие.

«Задачи на вычисление площади треугольника» - Решение одной задачи. Найти площадь фигуры. Выберите утверждение. Площадь фигуры. Айвен Нивен. Площадь. Проверка выполнения. Способы нахождения площади треугольника. Вычислить площадь фигуры. Девиз урока. Математический диктант. Личностные цели. Физкультминутка.

«Координаты вектора в пространстве» - Доказательство. Скалярное произведение векторов. Абсолютная величина. Учебник. Рисунок. Векторы в пространстве. Действия над векторами в пространстве. Длина отрезка. Разность векторов. Решение. Координата. Плоскости. Величина и направление вектора. Общее начало. Произведение вектора. Сумма векторов.

««Движение» 11 класс» - Движение. Поворот. Параллельный перенос. Симметрия в архитектуре. Осевая симметрия. Движение. Скользящая симметрия. Симметрия в растениях. Симметрия в животном мире. Введение. Центральная симметрия. Зеркальная симметрия.

««Векторы» 11 класс» - Векторное исчисление. Сумма нескольких векторов. Вектор, противоположный вектору c, обозначается так: -c. Угол между двумя ненулевыми векторами. Правило параллелограмма. Произведением нулевого вектора на любое число считается нулевой вектор. Правило треугольника. Компланарные векторы. Равенство векторов. Признак компланарности трех векторов. Вектор называется свободным, если его значение не меняется.

«Формула объёма шара» - Интегральное исчисление. Часть целого цилиндра. Архимед. Площадь поверхности шара. Проблемная задача. Задачи. Шар и его части. Вывести формулу объема шара. Объем искомой фигуры. Находим выделенную часть. В цилиндр вписан шар. Рисунок на надгробной плите. Найдите объем V части конуса. Теорема. Найдите объем. Объем шара. Прямоугольный параллелепипед. Около шара описан цилиндр. Цилиндр. Название фигуры.

Всего в теме «Геометрия 11 класс» 45 презентаций
5klass.net > Геометрия 11 класс > Геометрические задачи в ЕГЭ > Слайд 49